龙8头号玩家唯一官方网站游戏

English

喜讯 | 龙8头号玩家唯一官方网站游戏生物稿件被评为2024 NCLM电子壁报

宣布于:2024-08-24

文章泉源:[中文]龙8头号玩家唯一官方网站游戏生物




2024 NCLM

电子壁报


2024年8月22日-8月24日,中华医学会第十八次磨练医学学术聚会(2024 NCLM)在杭州国际博览中心召开。


此次聚会云集了**的学术头脑、行业动态和手艺希望,为学术头脑融合搭建了桥梁。


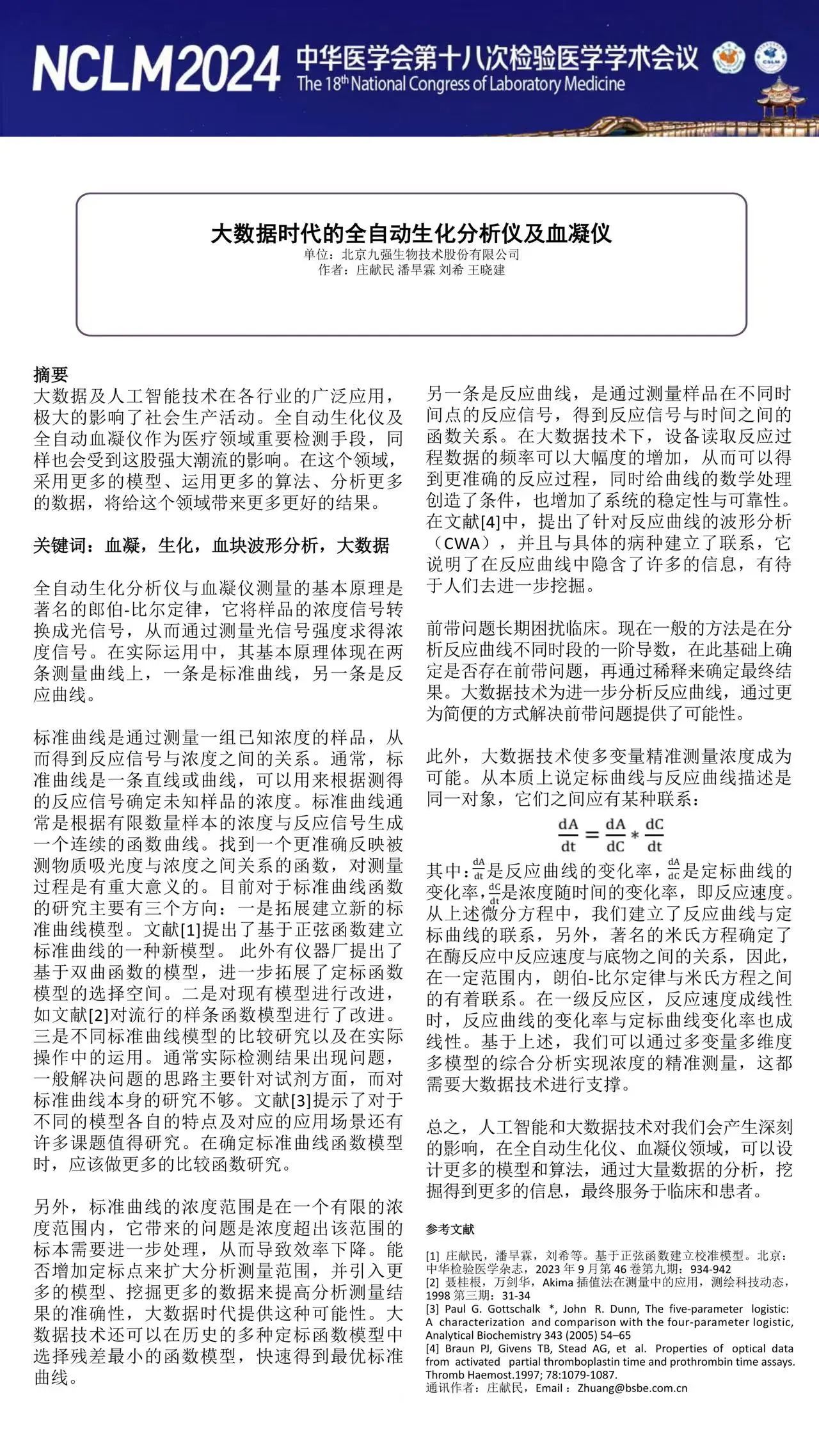
龙8头号玩家唯一官方网站游戏生物庄献民先生等人的稿件《大数据时代的全自动生化剖析仪及血凝仪》,经由层层筛选,专家严酷审核,最终脱颖而出,被评为电子壁报,向天下展示。


龙8-long8(国际)唯一官方网站



企业生长,手艺为先。本次我司稿件被评为电子壁报体现了龙8头号玩家唯一官方网站游戏生物的匠心精神和产学研协同立异的理念,未来,龙8头号玩家唯一官方网站游戏生物将继续精进专业、推陈出新,团结临床推出更有意义的产品,助力我国康健事业的生长。



龙8-long8(国际)唯一官方网站


电子壁报




END

文章泉源:龙8头号玩家唯一官方网站游戏生物

责编:Echo

校对:Miss Jia、Pretty




 
网站地图